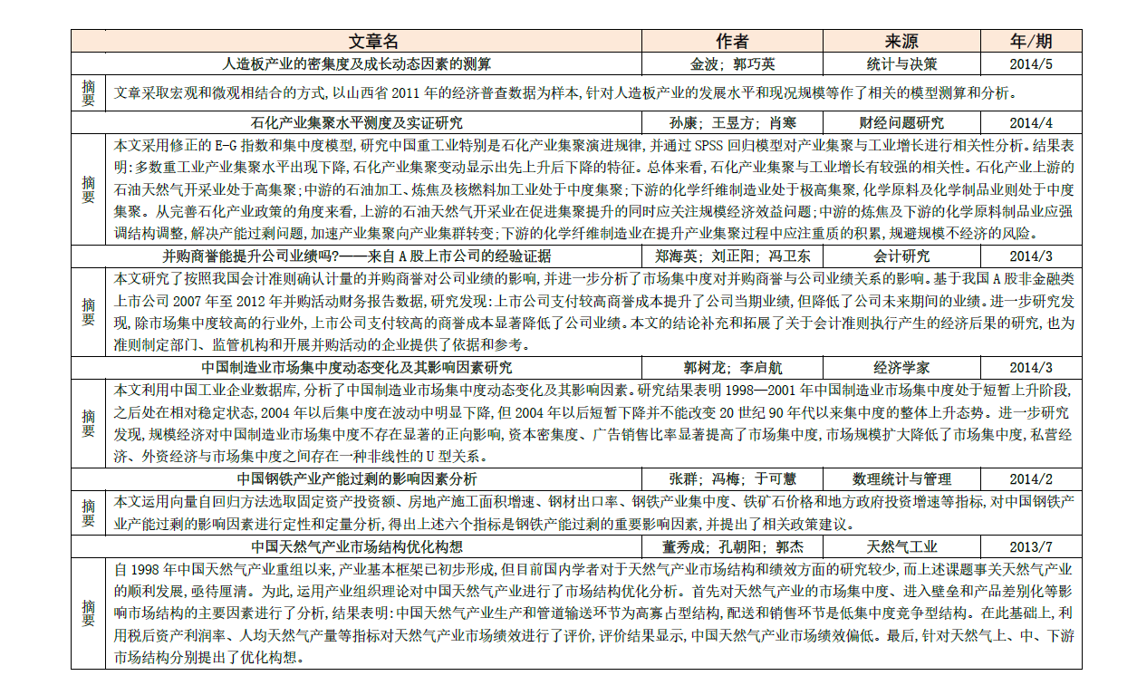
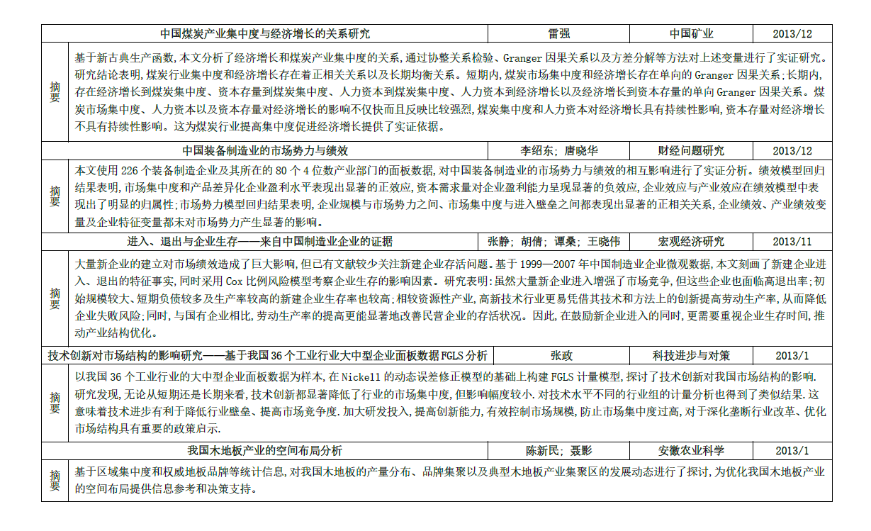
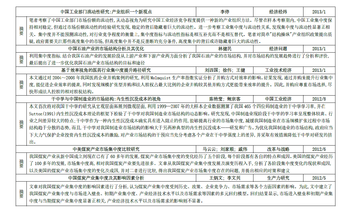
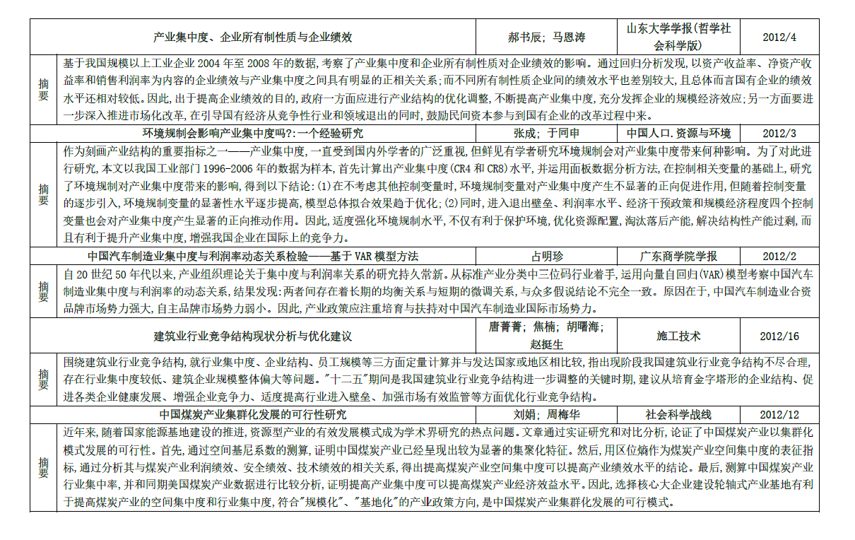
为全面了解有关我国各产业市场集中度的国内研究现状,我们通过《中国知网期刊数据库》、《国家哲学社会科学学术期刊数据库》的检索平台,对现有文献进行了检索和整理。
文献检索分别用“产业集中度、行业集中度、市场集中度”检索了期刊论文的关键词和篇名,检索对象限于CSSCI期刊论文,检索的时间范围在1990年至2014年5月期间。在此基础上,我们对论文检索结果进行了整理,删除了登载在增刊上的文献以及和市场集中度研究不直接相关的文献。在最终得到约500篇文献中,整理出工业领域的相关文献近200篇,内容包括文章标题、作者姓名、期刊名和出版日期、内容摘要,具体如下表所示。其中,对于部分原文没有摘要的文献,我们根据文章内容整理出了摘要(以*号标注)。
从研究内容看,这些文献中专门分析产业集中度的并不多见,但所有文章都包括了市场集中度、进入壁垒、市场势力等方面的市场结构分析;汽车和钢铁产业是受到关注较多的行业,还有不少文献对制造业市场结构进行了跨行业分析。
另外还有服务业市场集中度的相关期刊文献约300篇正在整理中,敬请期待。
中国产业发展研究院
项目负责人 范建亭
2014 年11 月
本文版权归中国产业发展研究院所有,转载或引用请务必注明出处!






